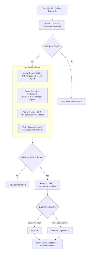
When you’re doing business with or investing in a Chinese company, intellectual property (IP) often represents a critical part of the deal. It could be a valuable trademark, a patented technology, or proprietary software. But how can you be sure the IP assets exist, are valid, and belong to the company you’re dealing with? The answer lies in a systematic, three-phase workflow: Search, Verify, and Certify.
For global investors, partners, and legal advisors, navigating China’s IP landscape can feel daunting. The process involves multiple official databases, legal nuances, and a final step—international document legalization—that is often overlooked until it’s too late. This guide walks you through the complete, end-to-end process of validating Chinese IP assets, turning uncertainty into confident, informed decision-making.
Phase 1: The Search – Laying the Groundwork
The journey begins with a search. This isn’t a simple Google query; it’s a targeted investigation into China’s official IP registries.
What are you searching for?
- Trademarks: Names, logos, slogans related to products or services in China.
- Patents: Inventions, utility models, and designs.
- Copyrights: Software, literary works, artistic creations (though registration is voluntary, it provides strong evidence).
Where do you search?
The primary source is the China National Intellectual Property Administration (CNIPA). Their public databases provide the first layer of information. A basic search can reveal:
- Registration/Application number
- Applicant/Owner name
- Status (e.g., registered, applied, invalid)
- Filing and publication dates
- International classification
The First Gap: Beyond the Basic Record
This initial data is crucial, but it’s just a snapshot. It doesn’t tell you the full story. Is the trademark being actively used, or is it vulnerable to cancellation for non-use? Has the patent been challenged or licensed to others? Who are the individuals behind the applicant company? This is where a basic search ends and a true verification begins.
Phase 2: The Verification – Deep-Due Diligence
Verification is the deep-dive phase. It connects the IP asset to the company’s overall health and legal standing. This phase answers the “so what?” behind the raw data.
1. Verify the Owner’s Identity and Stability.
An IP asset is only as good as the company that owns it. You must confirm:
- Is the company legally registered and in good standing? A Official Enterprise Credit Report from China’s national registry is indispensable. It confirms the company’s legal existence, registered capital, and reveals critical red flags like administrative penalties or abnormal operation status.
- Are the executives credible? Check the individuals listed as the company’s legal representative and key shareholders. A Director & Supervisor Risk Report can uncover if they are associated with other high-risk companies or legal disputes, which could indirectly impact the IP asset’s security.
2. Verify the IP’s Legal Health and Context.
- Litigation & Disputes: Search legal databases for any ongoing or past infringement lawsuits, ownership disputes, or invalidation actions involving the IP. A pending lawsuit can drastically devalue a patent.
- Licensing & Encumbrances: Is the IP exclusively owned, or is it licensed to third parties? Licensed patents may have limited commercial value for your specific plans. Official records may show license filings.
- Comprehensive Integration: This is where a holistic view is key. Correlate the IP information with the company’s financial health (from a Financial & Tax Enterprise Credit Report), its operational risks, and market reputation. A company facing severe financial distress might be more likely to have disputed or under-utilized IP.
This verification phase transforms raw data into actionable intelligence. It helps you assess not just ownership, but also the asset’s stability, freedom to operate, and alignment with the owner’s business health.
Phase 3: The Certification – Making it Globally Actionable
You’ve searched and verified. The IP asset is genuine and valuable. Now, you need to use this information for a cross-border transaction, court proceeding, or investment review in your home country. This is where the final, critical step comes in: Certification.
Official Chinese documents, including IP registration certificates and verified reports from CNIPA, are not automatically recognized abroad. They require international authentication to be legally valid in a foreign jurisdiction.
There are two main pathways:
- Apostille (For Hague Member Countries): If your country is part of the Hague Convention of 1961 (like the US, UK, Germany, Japan, Australia, and over 120 others), the process is called Apostille. The Chinese document, after notarization, is certified with a special “Apostille” certificate by a designated competent authority (like the Ministry of Foreign Affairs or local notary offices). This single certificate validates the document for use in all other member countries. You can learn more about this streamlined process on our service page for Apostille and Legalization.
- Consular Legalization (For Non-Hague Countries): For countries not in the Hague Convention, the process is longer. It involves a chain of authentication: first by a Chinese notary public, then by the Chinese Ministry of Foreign Affairs or its local offices, and finally by the consulate or embassy of the destination country in China.
Why is this step non-negotiable?
Without proper certification, your meticulously gathered verification reports and IP certificates may be rejected by foreign courts, patent offices, or corporate registries. This can derail deals, delay litigation, and invalidate due diligence efforts. The recent “State Council Regulations on Handling Foreign-Related Intellectual Property Disputes” (effective May 2025) emphasizes the importance of lawful procedures for providing evidence overseas and highlights the government’s support for robust IP protection frameworks, making the use of properly certified documents more critical than ever.
The Integrated Workflow: A Visual Guide
To bring it all together, here is the complete workflow that transforms a question about Chinese IP into a bankable, cross-border fact:

Beyond Validation: Proactive Risk Management
The 2025 State Council regulations also encourage proactive measures. Before entering a partnership, consider:
- Clear Contractual Terms: Define IP ownership, usage rights, and infringement liabilities in your agreements.
- Monitoring: Regularly check the status of key IP assets and the business health of your partner.
- Understanding Dispute Channels: Be aware that China encourages mediation and arbitration for efficient dispute resolution, in addition to judicial pathways.
Conclusion
Validating Chinese IP assets is not a single action but a strategic workflow. It moves from initial discovery (Search) through rigorous cross-examination (Verify) to final legal preparation for global use (Certify). Skipping any phase introduces risk: you might partner with a ghost company, invest in a disputed patent, or hold a perfectly verified document that is useless in your home country’s legal system.
In an era where IP is a cornerstone of value, taking this complete, methodical approach is the hallmark of savvy international business. It ensures that your trust in a Chinese partner’s most valuable intangible assets is built on a foundation of verified fact and internationally recognized documentation.
ChinaBizInsight
Your strategic bridge to transparent business in China.